在当今竞争激烈的市场环境下,企业的成功离不开有效的财务管理,作为财务管理的重要组成部分,全面预算管理的实施对于企业的稳健运营和持续发展具有重要意义,本文将重点关注全面预算培训,探讨其重要性、内容、方法和实施策略,以帮助企业提升全面预算管理水平。
全面预算培训的重要性
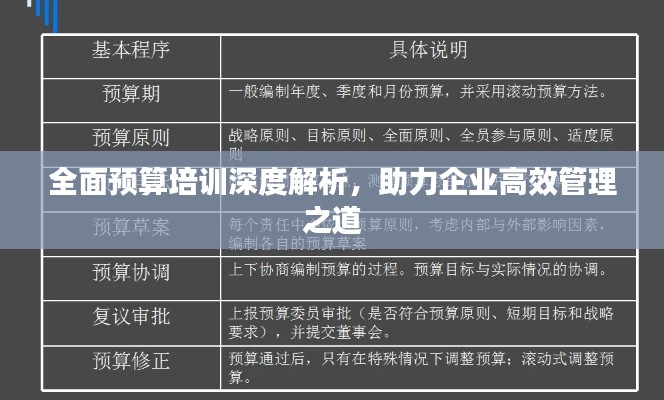
全面预算管理是企业实现战略目标的重要手段,它涉及到企业运营的各个方面,通过全面预算管理,企业可以更好地预测未来、规划资源、控制成本、提高效益,要想充分发挥全面预算管理的作用,企业必须拥有一批掌握相关知识和技能的专业人才,全面预算培训成为企业培养专业人才、提升管理水平的关键环节。
1、全面预算理念:培养员工的全面预算管理意识,使其了解全面预算对企业的重要性。
2、全面预算方法:介绍全面预算的编制方法、技巧及工具,如滚动预算、弹性预算等。
3、预算分析与调整:教授如何对预算执行情况进行跟踪、分析,并根据实际情况进行调整。
4、预算考核与激励:讲解如何将预算管理与绩效考核相结合,激发员工参与预算管理的积极性。
全面预算培训的方法
1、专题讲座:邀请业内专家进行授课,分享经验,解答疑惑。
2、实战演练:组织员工进行预算编制实战,提高实际操作能力。
3、企业内训:针对企业实际情况,制定培训计划,提高培训的针对性和实效性。
4、在线学习:利用网络平台,进行在线学习、交流,方便员工随时随地学习。
全面预算培训的实施策略
1、制定详细的培训计划:根据企业实际情况,制定全面的培训计划,确保培训内容的全面性和针对性。
2、选拔优秀的培训师资:选择具有丰富经验和专业知识的培训师资,确保培训质量。
3、鼓励员工参与:通过激励机制,鼓励员工积极参与培训,提高培训效果。
4、跟踪培训效果:对培训效果进行定期评估,及时调整培训计划,确保培训目标的实现。
全面预算培训对于提升企业的全面预算管理水平具有重要意义,通过全面的预算培训,企业可以培养专业人才,提高管理效率,实现可持续发展,企业应重视全面预算培训,制定详细的培训计划,选拔优秀的培训师资,鼓励员工积极参与,并跟踪培训效果,企业还应根据市场变化和政策调整,不断更新培训内容和方法,以适应不断变化的市场环境。
展望
随着市场竞争的加剧和技术的不断进步,全面预算管理的重要性将更加凸显,全面预算培训也将面临新的挑战和机遇,企业需要不断提升员工的预算管理技能,以适应复杂的市场环境,随着数字化、智能化的发展,预算管理系统将更加先进,企业需要培养更多具备数字化技能的人才来管理和运用这些系统,全面预算培训需要不断创新和完善,以满足企业的需求,推动企业的持续发展。
转载请注明来自宁波市奉化艾尔达铝业有限公司,本文标题:《全面预算培训深度解析,助力企业高效管理之道》













蜀ICP备2022005971号-1
还没有评论,来说两句吧...